房屋抵押贷款是目前主流的融资方式之一,在资金需求旺盛的当下,其利率低、额度高、期限长的优势尤为突出。为了让你对整个办理过程有一个清晰、直观的了解,我将核心流程拆解成了以下几个关键步骤:
先了解基本情况:
匹配银行产品方案:
额度:1000万以下的额度会好批,产品也多。个贷产品一般最高3000万,但在1000万,2000万,3000万。难度会加大;
期限:一般银行贷款期限为10年,但是1-3年需重新审核续贷条件;
利率:目前银行抵押贷的利率区间一般范围是2.15%-3.4%,最低利率可做到2.15%/年,主流银行利率在于2.2%-3.4%/年的区间范围,一些成数高的银行产品利率会稍微高一些;
还款方式:
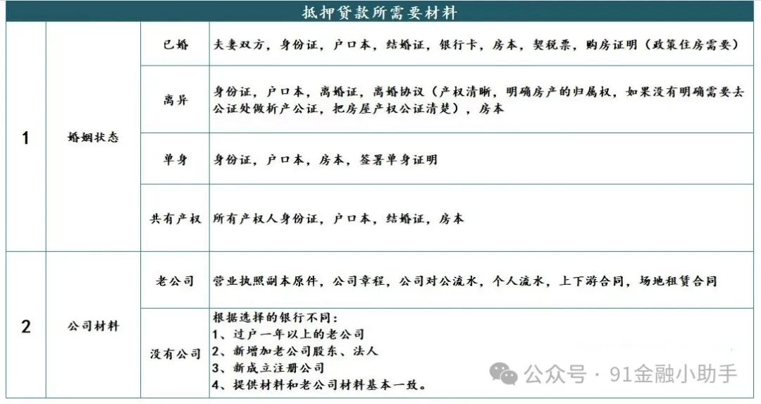
准备好进件资料,需产权人(抵押人)和借款人,携带面签所需资料的原件去当面审核进件,并签署合同。
银行出了贷款批复,接下来需要借款人准备资金或者找专业的担保赎楼公司出资去原抵押银行把原贷款结清,把房产证红本赎出来;
需抵押人预约时间去不动产登记中心做抵押登记,目前很多银行可在线上完成这一步,无需去线下办理;
最后一步就是等待银行放款。有些银行需放款到对公户;有些银行可放款至第三方个人账户。
客户拿到贷款资金,所有的流程走完。
每个银行的具体流程和细节不大相同,但是大同小异;每个银行的产品要求也不尽相同;每个人的具体的情况也不一样,只有根据自己的情况匹配到合适的贷款产品,才是最好的。
91金融房产抵押自有产品,覆盖普通住宅、高端豪宅、别墅等多类合规房产,主打征信宽松、机构放款、材料简单、审批高效核心优势,一站式解决个人资金周转、企业经营周转、资产优化等合法合规资金需求。
北京总部:北京市西城区白广路11号
上海:上海市静安区南京西路818号长春藤运通大厦(818广场)1407室
天津:天津市南开区金融街中心A座19层1909室
西安:陕西省西安市碑林区南关正街88号长安国际中心E座805室
武汉:湖北省武汉市江汉区香港路阳光城央座1305室
客户服务热线:400-000-6191


