
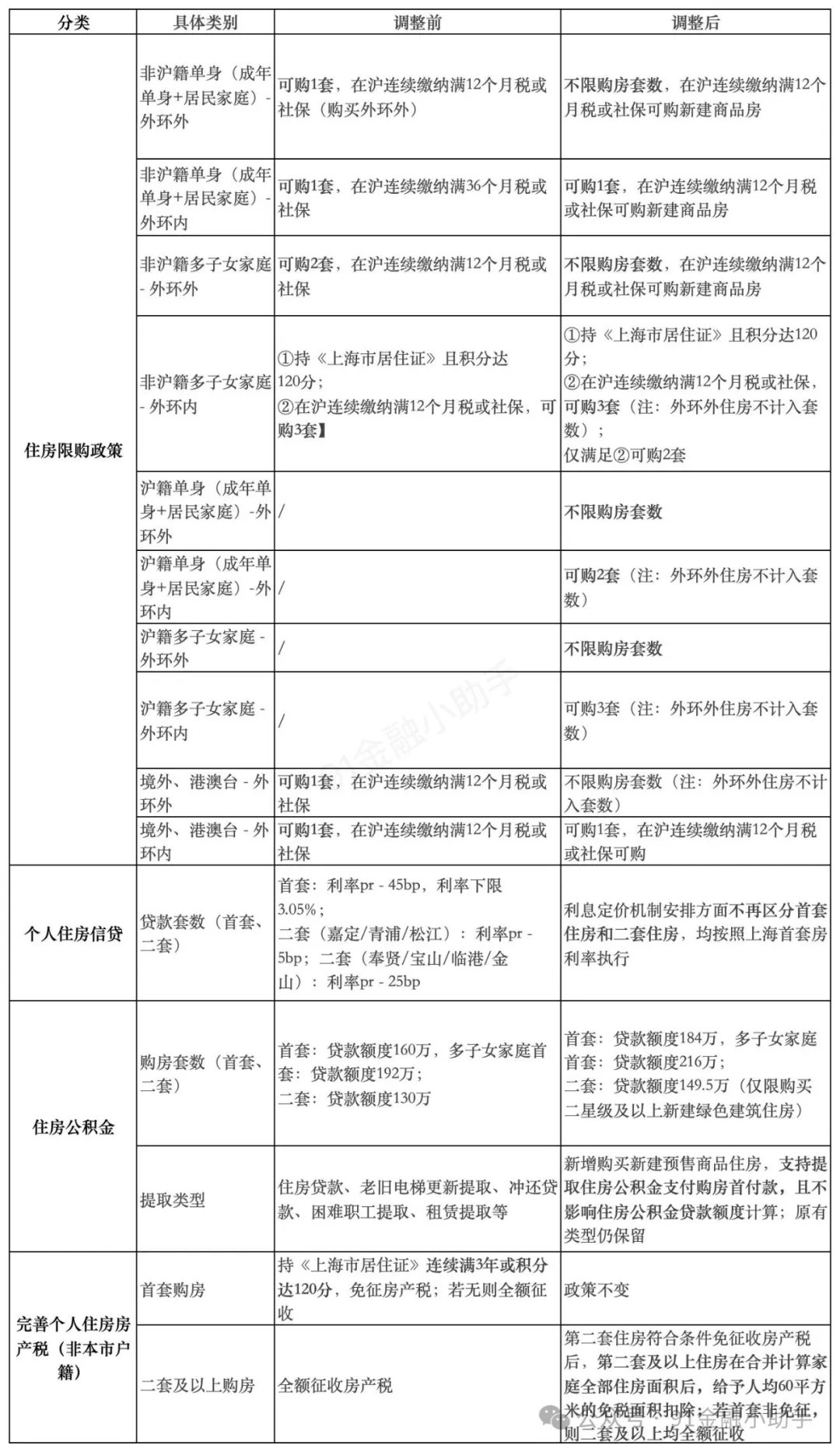
1、限购放宽
外环外不限购(非沪籍缴社保1年及以上)
本市户籍:家庭和成年单身外环内限购2套;非本市户籍缴社保3年可购外环内1套。
2、公积金优化
首套贷款额度↑至184万(多子女家庭216万),二套↑至149.5万;
支持提取公积金付首付,且不影响贷款额度。
房贷最新利率:
公积金首套利率
北京总部:北京市西城区白广路11号
上海:上海市静安区南京西路818号长春藤运通大厦(818广场)1407室
天津:天津市南开区金融街中心A座19层1909室
西安:陕西省西安市碑林区南关正街88号长安国际中心E座805室
武汉:湖北省武汉市江汉区香港路阳光城央座1305室
客户服务热线:400-000-6191


